常见问题
专业选择
学历方案
导读: 广东自考本科招生官网信息正式发布啦!对于那些需要提升学历的同学来说,这是一个重要的机会。接下来,我们将为大家详细解读广东自考的相关信息,让你对自考有更全面的了解。一...
广东自考本科招生官网信息正式发布啦!对于那些需要提升学历的同学来说,这是一个重要的机会。接下来,我们将为大家详细解读广东自考的相关信息,让你对自考有更全面的了解。

一、报名入口
根据了解,与广东自考相关的主要网站有两个:一个是广东省教育考试院,另一个是自考报名入口-广东省自学考试管理系统(网址:www.eeagd.edu.cn/selfec/)。考生们可以在这两个网站上查询到关于自考的任何信息。请注意,报名时一定要认准广东省自学考试管理系统官网。

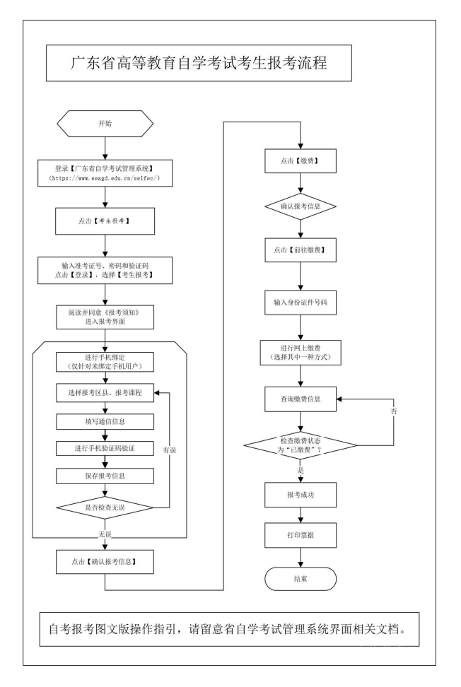
二、自考报名流程
广东自考允许考生自己报名。基本的报名流程包括预报名环节和报考环节。预报名环节包括填写个人信息、获取预报名号、相片采集和获取准考证号等步骤;报考环节则包括选考区报课程和缴费等步骤。自考是相对灵活的,考生可以根据自己的实际情况进行报名。
⑴预报名环节:登录官网-【考生入口】-【考生预报名】-填报个人信息-获取预报名号-相片采集-获取准考证号;
⑵报考环节:登录官网-【考生报考】-输入准考号登录-选考区报课程-缴费。
①新生报名流程

②老生报名流程

三、自考报名条件
广东自考的报名条件相对宽松,几乎人人都可以报名参加。
⑴学历要求: 没有严格的学历限制,无论是初中、高中、中专还是大专学历,都可以报名。
⑵户籍要求: 对报考者的户籍没有特别限制,外地考生也可以报考自学考试。
⑶年龄要求: 自学考试对年龄没有限制,热爱学习都能报名参加。
⑷其他要求:在自考本科毕业时,考生需出示国家承认的专科学历证明,才能办理本科证。
四、自考能选什么专业
根据专业计划表,广东自考大专能报考的专业有22+个,包括市场营销、电子商务、商务管理、会计、国际贸易与实务、行政管理等。不同的专业有不同的报考要求,考生可以根据自己的兴趣和实际情况进行选择。
广东自考大专所有专业一览表 | ||
专业代码 |
专业名称 |
主考院校 |
540301 |
建筑工程技术 |
华南理工大学 |
610201 |
计算机应用技术 |
广东财经大学、广东外语外贸大学 |
630201 |
金融管理 |
华南师范大学、广东财经大学、广东外语外贸大学、深圳大学、暨南大学、华南农业大学、华南理工大学 |
630302 |
会计 |
暨南大学、广东金融学院 |
630501 |
国际贸易实务 |
广东财经大学、广东外语外贸大学、深圳大学 |
630601 |
工商企业管理 |
深圳大学、暨南大学、广东财经大学 |
630602 |
商务管理 |
华南师范大学、广东财经大学、广东外语外贸大学、深圳大学、暨南大学、华南农业大学 |
630701 |
市场营销 |
深圳大学、暨南大学、广东财经大学 |
630801 |
电子商务 |
华南理工大学、暨南大学、广东财经大学、广东外语外贸大学 |
640101 |
旅游管理 |
广东外语外贸大学、暨南大学、广东财经大学 |
650102 |
视觉传播设计与制作 |
华南师范大学、华南农业大学、广州美术学院 |
650103 |
广告设计与制作 |
深圳大学 |
650111 |
环境艺术设计 |
华南农业大学、华南师范大学、广州美术学院 |
650120 |
动漫设计 |
华南师范大学、广州美术学院 |
670102K |
学前教育 |
华南师范大学、广东省外语艺术职业学院 |
670202 |
商务英语 |
广东财经大学、广东外语外贸大学 |
670206 |
应用日语 |
广东外语外贸大学、华南师范大学 |
670301 |
文秘 |
广东外语外贸大学 |
680503 |
法律事务 |
暨南大学、华南师范大学、广东财经大学 |
690202 |
人力资源管理 |
华南师范大学 |
690206 |
行政管理 |
华南农业大学、广东财经大学、华南师范大学 |
【注】上表更新时间为2025年8月22日 | ||
五、自考报名时间
广东自考每年考三次,分别是1月、4月和10月。目前2026年1月考期已经进行安排,预计报名时间在11月底,考试时间为2026年1月10日-11日。考生们可以继续关注最新消息发布,以获取详细的报考公告。

通过以上内容,相信大家对于广东自考有了更清晰的了解。如果还有更多问题或需要进一步咨询,建议参加自考的考生们可以在线咨询专业的老师,获取更多帮助和指导。祝愿大家能顺利通过自考,实现学历提升的目标!