常见问题
专业选择
学历方案
导读: 2026年广东自考报名时间和报考条件官方发布了,对于需要提升学历的同学们来说是个好消息。以下将详细介绍2026年广东自考的报名条件、时间安排以及一些常见问题,希望可以...
2026年广东自考报名时间和报考条件官方发布了,对于需要提升学历的同学们来说是个好消息。以下将详细介绍2026年广东自考的报名条件、时间安排以及一些常见问题,希望可以帮助到正在考虑报考自考的同学们。

一、2026年广东自考报名条件
2026年广东自考报名条件为凡在广东省居住和工作的中华人民共和国公民均可参加自学考试。不受性别、年龄、民族、种族和已受教育程度的限制。同时,港澳和台湾同胞、海外侨胞及外籍人士也可以按规定参加广东省自学考试。初中和小学同样有机会参加,只是能选择的学习形式不同而已。

二、2026年广东自考报名时间安排
目前广东自考有3次考试机会,当前最近一次是1月的考期。本轮2026年广东自考报名将于11月底开启,具体时间安排如下:
1. 新生预报名时间:11月19日10:00至11月22日12:00;
2. 正式报名时间:11月19日10:00至11月22日17:00。
3. 考生报考时间:11月26日14:00至11月29日17:00;
4. 缴费时间:11月27日10:00至11月30日17:00。

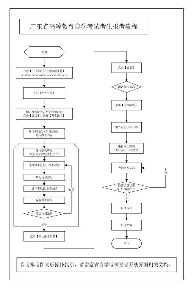
三、2026年1月自考如何报名
自考考生需要进入广东省教育考试院官网的自学考试栏目,找到广东省自学考试管理系统进行网上报名。自考考生需要注册并填写个人信息,完成注册后,记得妥善保管设定的密码。手机号必须填写自考考生常用的手机号。根据选择的专业和科目,按照规定进行报名缴费。
①新生报名流程

②老生报名流程

四、2026年广东自考报名常见问题解答
面对无法登录广东自考管理系统的情况,可以采取以下方法应对:
1. 若在报名阶段,可能因为人数众多导致难以登录,建议尝试错开高峰时段进行登录。
2. 自己的操作可能存在一些小失误,不妨重新登录尝试一遍,或许问题会迎刃而解。
3. 有可能是该网站页面目前正在维护阶段,此时进不去的话,需要耐心等待。
4. 电脑防火墙设置可能限制了对该网页的访问,可以尝试撤销相关设置或换一台电脑尝试。
五、2026年广东自考的学习建议
广东自考提供了众多专业供考生选择,建议在选择专业时结合自身兴趣、工作发展规划进行考虑。自考本科专业包括但不限于:汉语言文学、学前教育、工商管理、会计、日语、行政管理、英语、法律、中药学、商务英语等。自考通过率在30%左右,需要投入大量时间和精力进行自学。对于自学还是报班学习的选择,建议考生自主决定。

希望通过本文的介绍,2026年广东自考的报名时间、条件、常见问题等内容可以帮助到准备参加自考的考生们。如果有更多疑问,可以在线咨询大牛老师,获取更多的指导和帮助。祝愿大家在自考之路上取得优异的成绩!