常见问题
专业选择
学历方案
导读: 导语:2026年4月广东省自学考试即将进行,报名时间已经公布,考生们赶紧提起精神,按时报名参加考试吧!今天我们就来详细了解一下报名时间、报名条件以及报名费用等相
2026年4月广东省自学考试即将进行,报名时间已经公布,考生们赶紧提起精神,按时报名参加考试吧!今天我们就来详细了解一下报名时间、报名条件以及报名费用等相关信息,希望能帮助到需要提升学历的学生们,让大家顺利报名参加自学考试。

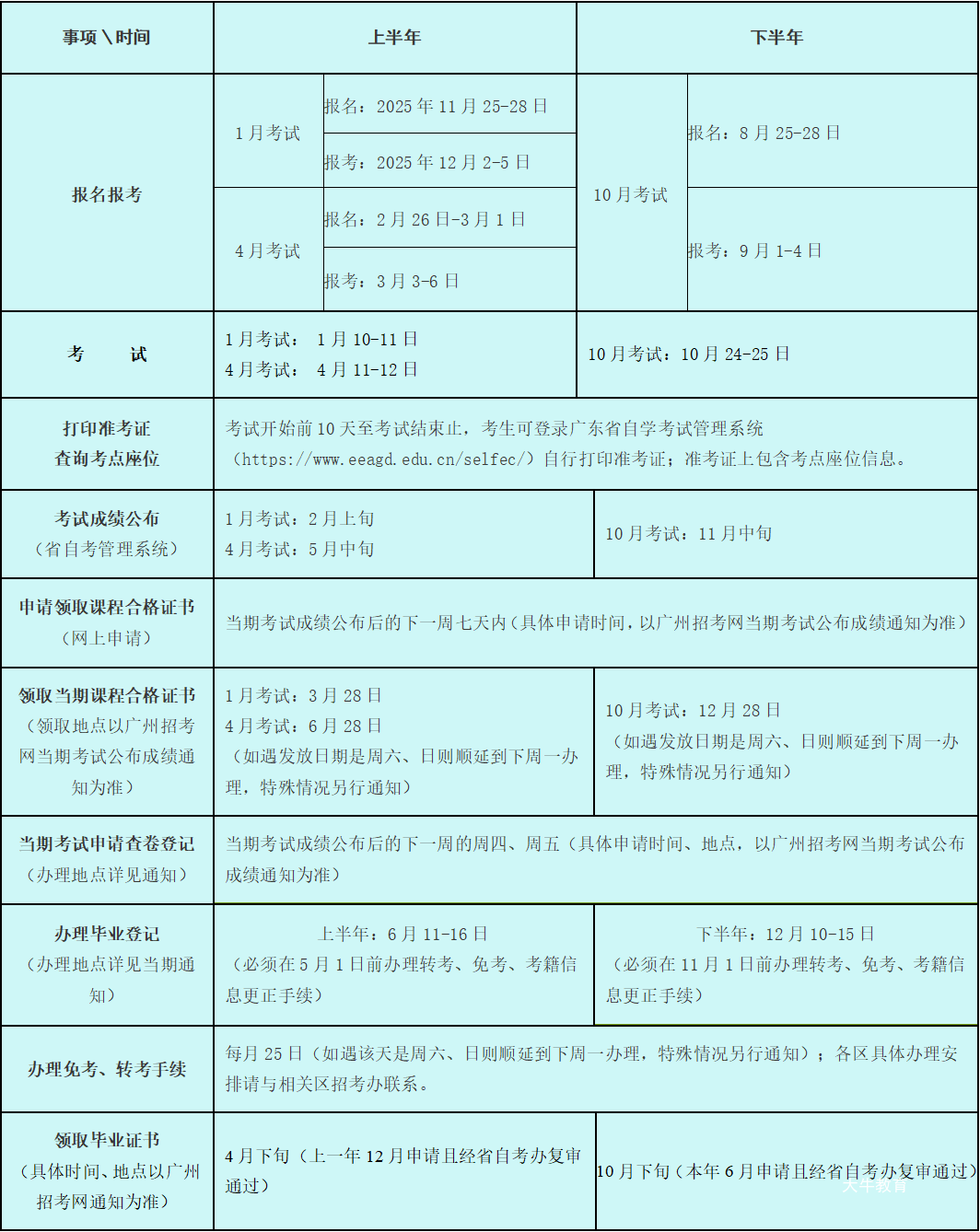
一、报名时间及条件
2026年4月广东省自学考试的报名时间安排如下:
- 新生预报名时间:2月25日10:00至2月28日12:00
- 正式报名时间:2月25日10:00至2月28日17:00
- 考生报考时间:3月4日14:00至3月7日17:00
- 缴费时间:3月5日10:00至3月8日17:00

报名条件为凡在广东省居住和工作的中华人民共和国公民均可参加自学考试,不受性别、年龄、民族、种族和已受教育程度的限制。同时,港澳和台湾同胞、海外侨胞及外籍人士也可以按规定参加自学考试。建议考生按照公告要求填报资料完成报名。
二、如何报名
1. 进入广东省教育考试院官网的自学考试栏目;
2. 找到广东省自学考试管理系统(网址:www.eeagd.edu.cn/selfec/)进行网上报名;
3. 注册并填写个人信息,妥善保管设置的密码;
4. 必须填写常用手机号,并根据所选择的专业和科目完成报名缴费。
三、一次报名多少科目比较好
建议每次自学考试报名的科目数量最好在2-3门之间,不超过4门。考生需合理安排科目选择和备考计划,确保充分准备。如果学习时间较短,可以考虑少报两门科目,以免进度过慢延迟获得毕业证书。
四、报名费用及缴费提示
自学考试每科报考费用为52元,可通过自学考试管理系统进行网上缴费。若不慎重复缴费,可在银行核对后退回。请注意确认报考课程后不得更改,报考费一经缴纳不予退还。
2026年4月广东省自学考试的报名即将开始,希望以上信息对需要提升学历的同学有所帮助。在报名过程中如果遇到任何问题,请及时咨询,确保顺利完成报名,备战考试,取得优异成绩!祝各位考生都能取得理想的成绩,实现自己的自学梦想!