常见问题
专业选择
学历方案
导读: 2026上半年广东省大自考是广东自考一年三次的考试之一,分别在1月、4月和10月举行。现在即将迎来上半年的最后一次考试,即4月考期。想要报考的同学们可以提前了解
2026上半年广东省大自考是广东自考一年三次的考试之一,分别在1月、4月和10月举行。现在即将迎来上半年的最后一次考试,即4月考期。想要报考的同学们可以提前了解考试时间安排,以便做好充分的准备。

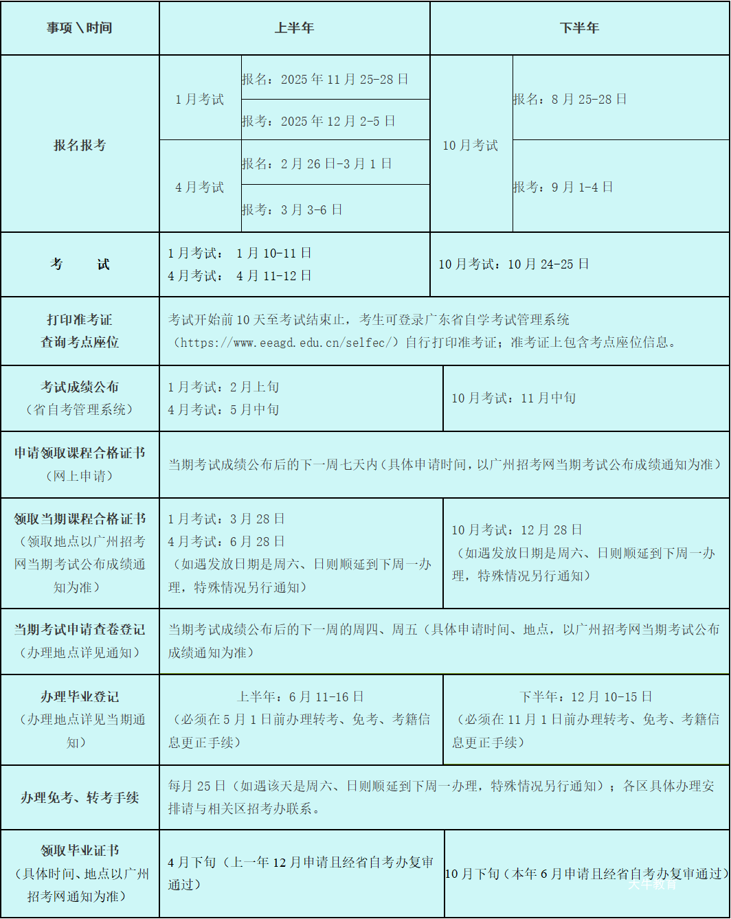
一、2026上半年广东省大自考时间安排:
根据预测的考试日程安排,具体考试时间将在近期确定。在报名前,同学们可以提前了解并规划好复习时间表,以确保备考顺利进行。
⑴新生预报名时间:2月25日10:00至2月28日12:00;
⑵正式报名时间:2月25日10:00至2月28日17:00。
⑶考生报考时间:3月4日14:00至3月7日17:00;
⑷缴费时间:3月5日10:00至3月8日17:00。
⑸考试时间(今年的):2026年4月11-12日

二、报名费用是多少?
2026上半年广东省大自考笔试课程的报考费用按照报考科目来进行收费,目前的标准是每科52元。考生可通过自学考试管理系统进行网上缴费,如果在报考过程中出现重复缴费,不用着急,等银行核对后重复缴费的费用将通过原缴费途径退回。
三、考自考最快多久可以拿证?
一般来说,从开始报考到最终获得毕业证书需要1.5-2年的时间。最多每年可以申请参加12门课程的考试,专业课程通常在12-16门之间。如果同学们自我学习能力强,有可能在一年多的时间内完成所有课程的考试。但要注意,通过所有科目考试并不代表可以即刻获得毕业证,申请毕业证书也需要一定的时间。
四、自考需要考英语吗?
有些专业不要求考英语,比如人力资源管理、汉语言文学、行政管理等。对于不追求学位证、只想获得毕业证的同学来说,英语课程可以用选考其他课程替代,不是必须考试科目。
如果您是2026上半年广东省大自考的考生,希望以上信息对您有所帮助。如果有任何疑问或需要进一步咨询,欢迎在线咨询大牛老师,让您的自考之路更加顺利。祝愿每位参加自考的同学都能取得优异的成绩,顺利拿到理想的学历证书!