常见问题
专业选择
学历方案
导读: 导语:2026年广东四月自考即将开始报名,考生们都在翘首以待。但具体的报名时间却一直是个谜。不用担心,小编为大家找到了去年同期的报名时间安排,供大家参考。一、2

2026年广东四月自考即将开始报名,考生们都在翘首以待。但具体的报名时间却一直是个谜。不用担心,小编为大家找到了去年同期的报名时间安排,供大家参考。
一、2026年广东四月自考时间安排
根据公告,2026年4月自学考试将于4月11-12日举行。具体报名时间尚未公布,但去年同期的报名时间安排如下:
1. 新生预报名时间:2月25日10:00至2月28日12:00;
2. 正式报名时间:2月25日10:00至2月28日17:00。
3. 考生报考时间:3月4日14:00至3月7日17:00;
4. 缴费时间:3月5日10:00至3月8日17:00。
二、广东自考报名条件
2026年四月自考报名条件依然如下:凡在广东省居住和工作的中华人民共和国公民,不受性别、年龄、民族、种族和已受教育程度的限制,均可参加广东省自学考试。同时,港澳和台湾同胞、海外侨胞及外籍人士也可按规定参加自学考试。
三、广东自考报名专业推荐
根据不同目的,推荐以下专业给2026年广东四月自考的考生:
1. 以拿证为目的的专业推荐:网络与新媒体、汉语言文学、行政管理、人力资源管理、学前教育、小学教育。
2. 以就业为目的的专业推荐:网络与新媒体、工商管理、会计、市场营销、行政管理、工程造价、工程管理。
3. 以学习专业技术为主的专业推荐:工程造价、计算机科学与技术、护理、药学、信息管理与信息系统。
4. 以考公考编为目的的专业推荐:行政管理、人力资源管理、汉语言、法学、小学教育、会计、学前教育。
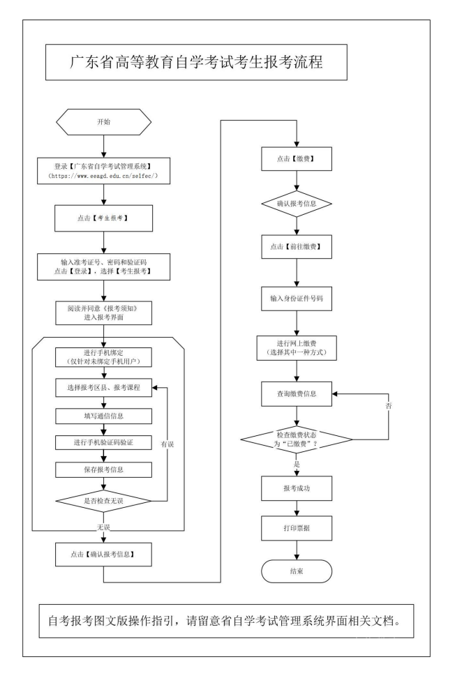
四、2026年广东四月自考如何报名
⑴预报名环节:登录官网-【考生入口】-【考生预报名】-填报个人信息-获取预报名号-相片采集-获取准考证号;
⑵报考环节:登录官网-【考生报考】-输入准考号登录-选考区报课程-缴费。
①新生报名流程

②老生报名流程

五、广东自考报名费用和缴费须知
1. 报名费用:每科考试报名费用为52元,可通过自学考试管理系统进行网上缴费;
2. 缴费须知:一旦确定报考课程和考区,不得更改。报考费一旦网上缴纳,不予退还。
2026年广东四月自考报名即将开始,考生们可以根据上述信息提前做好准备。如有更多疑问或需求,欢迎在线咨询大牛老师,让我们一起为自己的学历提升努力奋斗吧!