常见问题
专业选择
学历方案
导读: 广州自考大专2026年4月报名时间快到了,对于需要提升学历的同学来说,这是一个重要的机会。以下将为大家详细介绍广州自考大专2026年4月报名的相关信息和流
广州自考大专2026年4月报名时间快到了,对于需要提升学历的同学来说,这是一个重要的机会。以下将为大家详细介绍广州自考大专2026年4月报名的相关信息和流程,希望可以帮助到正在考虑报考的同学们。

一、广州自考大专2026年4月报名时间及流程
广州自考大专2026年4月的报名时间预计在2月26日开始,考试时间定在4月11-12日。想要报名参加考试的同学需要通过广东省自学考试管理系统官方网站进行报名(网址:www.eeagd.edu.cn/selfec/),确保报名途径正规合法。自考是一个完全公正、公平、公开的考试方式,通过这种方式获得的证书是真实有效的。
二、广州自考大专2026年4月拿证时间
一般来说,完成广州自考大专所需的时间大约在2-2.5年左右。每次考试最多只能报考四门科目,因此每年最多可参加12门课程的考试。并且,自考并没有设定具体的毕业年限,但完成所有科目的考试后还需要一定时间来申请毕业证书。
三、广州自考大专2026年4月报名专业选择建议
根据个人需求选择合适的专业对于考生来说非常重要。不同的专业选择会影响到自己以后的发展方向和用途。以下是一些专业的推荐:
1. 以拿证为目的推荐专业:网络与新媒体、汉语言文学、行政管理、人力资源管理、学前教育、小学教育。
2. 以就业为目的推荐专业:网络与新媒体、工商管理、会计、市场营销、行政管理、工程造价、工程管理。
3. 以考公考编为目的推荐专业:行政管理、人力资源管理、汉语言、法学、小学教育、会计、学前教育。
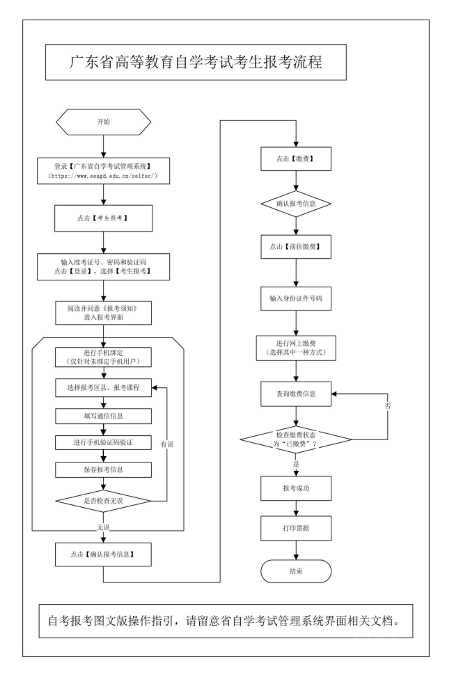
四、广州自考大专2026年4月报名流程
具体的报名流程如图所示,考生可以按照图示参考和操作进行报名。
⑴预报名环节:登录官网-【考生入口】-【考生预报名】-填报个人信息-获取预报名号-相片采集-获取准考证号;
⑵报考环节:登录官网-【考生报考】-输入准考号登录-选考区报课程-缴费。
①新生报名流程

②老生报名流程

希望以上内容可以帮助到即将报考广州自考大专2026年4月的考生们,让大家有所收获。如果对报名流程或专业选择有任何疑问,欢迎在线咨询大牛老师,他们会给出专业的建议和指导。祝愿所有考生都能顺利通过考试,达到自己的学业目标!