常见问题
专业选择
学历方案
导读: 想要冲刺华师汉语言的同学但又错过4月自考报考一定别错过10月报名报考本文为大家整理好华南汉语言的报考指南同学们注意查收!一、2026年华师汉语言(1)华师简介华南师范大学始...
想要冲刺华师汉语言的同学
但又错过4月自考报考
一定别错过10月报名报考
本文为大家整理好华南汉语言的报考指南
同学们注意查收!
一、2026年华师汉语言
(1)华师简介
华南师范大学始建于1933年,前身是广东省立勷勤大学师范学院。1996年进入国家“211工程”重点建设大学行列,2015年成为广东省人民政府和教育部共建高校,同年进入广东省高水平大学整体建设高校行列,2017年学校进入国家“世界一流学科”建设高校行列,是广东最好的重点师范本科大学。
(2)汉语言简介
汉语言文学属中国语言文学类专业,是主要研究汉语和中国文学等方面的基本理论和知识的学科。培养具备扎实的汉语言文学基础和良好的人文素养,熟悉汉语及中国文学的基础知识的复合型人才。
就业方向:
毕业后可在教育、出版、传媒、文化管理、科研机构等领域就业,或从事文案策划、编辑、学术研究等工作。专业注重理论与实践结合,兼具学术性与应用性,为学生提供广阔的发展空间。不涉及数理化,学习更轻松,通关更快捷
二、华师汉语言自考指南
(1)报名时间
根据2026年《广州市自学考试常规工作时间安排表》来看,10月自考报名时间预计在8月25日-28日,想要报考华师汉语言的同学现在开始报班学习刚刚号,一定留意报名时间错过就要在等半年了。
(2)报名条件
报读不受年龄和学历的限制,在读的全日制、成考、国开、自考等专科学生可同时报读本科学历,大大节省时间,申请本科毕业时须提供国家承认的专科或以上毕业证书。
(3)报名费用以及学费
自考辅导学费:自学考试辅导周期为2年,学费在5000-8000元不等。
考试费及明细:根据粤发改价格[2022]442号文《广东省发展改革委广东省财政厅关于规范全省教育部门教育考试行政性事业性收费及有关问题的通知》收费。笔试统考52元/科,非毕业论文(实践考核)150元/科;由华南师范大学统一收取。
(4)考试方式
笔试统考:
由考试院省自考办统一组织考试,安排每年1月、4月和10月进行考试,每次报名需提前2个多月时间,可安排所在城市区中小学参加。
实践校考:
实践由学校统一组织考试,或报学校授权教学点进行考试
(5)科目设置
(6)专业优势
1、不考数学,考试难度低,高效学习不需要考数学:自考汉语言文学专业不需要学习高数等理科科目,适合文科生或数学基础薄弱的学生,实用性强,考试通过率也高。
2、含金量高,学历认可度高
自考含金量仅次于统招生,社会认可度高。无论是评职称、换工作、 考研、考公务员、考编,汉语言都是适应面最广、选择范围最大的“万金油”专业。
3、汉语言考公考编优势
①岗位适配性强:公务员系统中,办公厅文秘、宣传部、党建综合岗、政策研究室等岗位大量招收汉语言文学专业学生。
2025年国考数据显示,汉语言文学相关岗位超4700个。
②教师编制优势:教师岗位需求大,新高考改革强化语文地位,中小学语文教师招聘需求激增。
4、拿证时间短、科目较少
一年有3次开考机会(每年1月、4月、10月),一次可考4门,一年可考12门,方便考生灵活规划,小自考是拿证最快的考试专业之一。
三、汉语言报名流程以及拿证流程
1、报名报考流程
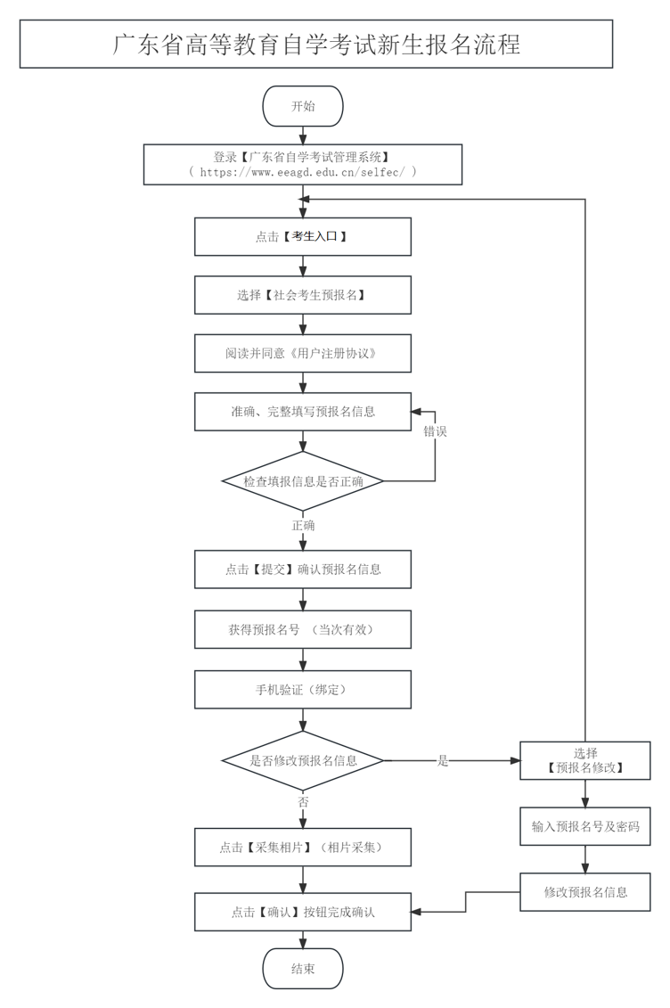
①预报名
在自考报名期间,考生需要进入广东省自学考试管理系统,在网站页面的左侧【考生入口】中进行预报名,获得预报名号后绑定好本人手机号码。
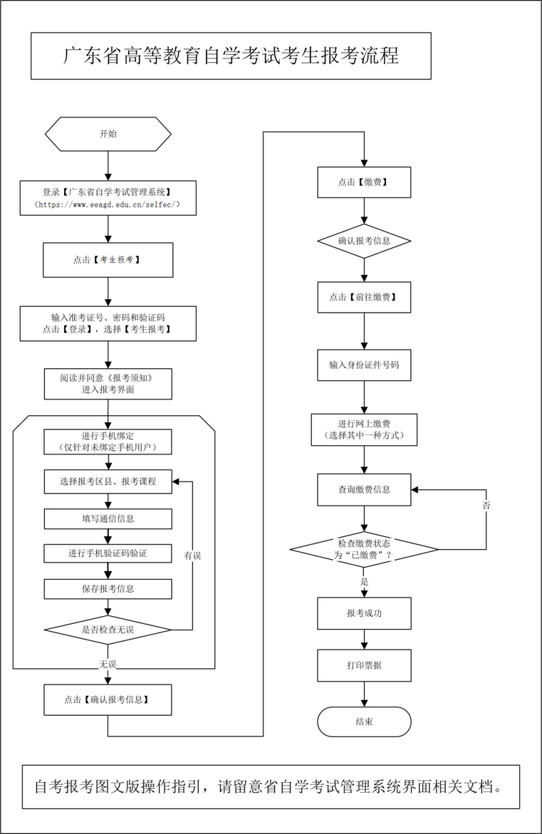
②正式报名
考生可以凭借刚获取预报名号,在广东自考管理系统内通过照片上传验证等程序。完成正式报名并获取广东省自考准考证号。
新生和老生都需要通过广东省自学考试管理系统的【考生报考】进行课程报考、考区选择。
考生需要进行广东省自学考试缴费,如果考生的交费状态为“已缴费”则视为报名成功,反之,报名未成功。
2、拿证时间
华师汉语言文学专业是公认拿证最快的车道,合理规划是拿证的关键。以下是不同情况下的时间规划参考:
最快拿证时间:
若学习能力强且考试高效学习,1.5-2年可完成所有科目考试并申请毕业。例如,第1年每次报考3-4科,1年可考9-12科;第2年完成剩余科目及毕业论文,申请毕业。
常规拿证时间:
大多数考生需,2-3年完成学业。自考每年有3次考试机会(如广东每年3次),每次最多报4科。建议合理安排考试科目,避免挂科,确保按时完成学业。
学士学位申请时间:
毕业后需满足平均分、学位英语等条件方可申请学位证,通常需额外等待3-6个月。例如,毕业当年申请学位,次年领取学位证。
3、教材购买
(1)购书网站购买
对于喜欢网购的朋友来说,淘宝网、当当网、亚马逊等购书网站无疑是不错的选择。这些网站上教材种类繁多,而且可以通过搜索书名或输入专业代码快速找到所需的教材。记得选择成交量多、好评多的商家进行购买哦!此外,网购还方便退换,如果教材有质量问题或者买错了,都可以及时联系商家进行退换。
(2)自考助学单位获取
如果你报名参加了自考助学班,那么助学班会为你提供教材购买服务,解决你的后顾之忧。即使没有报名助学班,你也可以通过自考机构购买教材,他们通常会提供一站式服务,包括教材推荐、购买、配送等。