常见问题
专业选择
学历方案
导读: 今天整理好广东2026年华南理工大学的自考行政管理(本科)【专业考试计划】,大家最关心的【新旧课程顶替方案】以及报名报考指南!无论你是老生还是新生,这篇干货都能让你明明白白,...
今天整理好广东2026年华南理工大学的自考行政管理(本科)【专业考试计划】,大家最关心的【新旧课程顶替方案】以及报名报考指南!无论你是老生还是新生,这篇干货都能让你明明白白,备考不迷路!
一、华工行政管理简介
(1)华南理工简介
华南理工大学是直属教育部的全国重点大学,国家“211 工程”、“985 工程”重点建设大学、国家“双一流”建设A类高校,是一所以理工医结合的综合性研究型大学。华南理工大学自学考试创建于20世纪80年代,是广东省自学考试首批建设主考学校之一。
(2)行政管理简介
行政管理特点:
1.快速拿证:笔试课程少,获取毕业证书相对容易;
2.重记忆:考试内容是背诵知识点,备考压力少;
3.实用性强:所学的知识点贴合行政管理工作实际,现学现用。
4.学习自主能力强:自考模式下,考生可以灵活安排学习进度,有利于在职人员提升专业技能。
适合人群:
基础薄弱者:数理基础差,想轻松提升学历的人群。
上班族:工作忙碌,需灵活学习时间,边工作边提升的在职人员。
考公 / 编群体:后续有考公、考编计划,提前积累知识和学历的人。
暂无规划者:职业规划尚不明确,想先拿学历,且专业就业面广的人。
就业方向:
1. 党政机关/事业单位: 报考公务员、事业单位编外/编内人员。
2. 企业单位(核心方向):各类大、中、小型企业的行政、人事、后勤、文秘、党建等岗位。
3. 社会组织/机构: 在非营利组织、行业协会、社会团体中担任管理或运营角色。
二、自考指南
(1)报名时间
根据2026年《广州市自学考试常规工作时间安排表》来看,10月自考报名时间预计在8月25日-28日,想要报考华师汉语言的同学现在开始报班学习刚刚号,一定留意报名时间错过就要在等半年了。
(2)报名条件
报读不受年龄和学历的限制,在读的全日制、成考、国开、自考等专科学生可同时报读本科学历,大大节省时间,申请本科毕业时须提供国家承认的专科或以上毕业证书。
(3)报名费用以及学费
自考辅导学费:自学考试辅导周期为2年,学费在5000-8000元不等。
考试费及明细:根据粤发改价格[2022]442号文《广东省发展改革委广东省财政厅关于规范全省教育部门教育考试行政性事业性收费及有关问题的通知》收费。笔试统考52元/科,非毕业论文(实践考核)150元/科;由华南师范大学统一收取。
(4)考试方式
笔试统考:
由考试院省自考办统一组织考试,安排每年1月、4月和10月进行考试,每次报名需提前2个多月时间,可安排所在城市区中小学参加。
实践校考:
实践由学校统一组织考试,或报学校授权教学点进行考试
(5)课程设置
(6)专业优势
1.免考数学!
彻底避开 “理科噩梦”这是最吸引数学差的考生的一点 —— 整个自考阶段,不考高等数学、概率论,核心科目全是理论记忆类(比如《政治学原理》《公共行政学》),不用对着公式发愁。
2.就业前景广阔。
体制内对口:是公务员、事业单位招考的热门专业,可报考行政、人事、综合管理等岗位,避开“三不限”竞争。
企业需求大:可在企业从事行政、人力资源、文秘等工作,晋升路径清晰,从基础岗位逐步向管理层发展。
行业适应性强:适用于政府机关、企事业单位、社会组织等多领域,就业面广
3.社会认可度高
学历国家承认,学信网可查,可用于考研、考公、评职称、晋升等,与全日制学历具有同等效力。行政管理知识实用性强,能提升个人综合素养和职业竞争力,受到用人单位认可。
三、报考流程以及拿证时间

1、报名报考流程
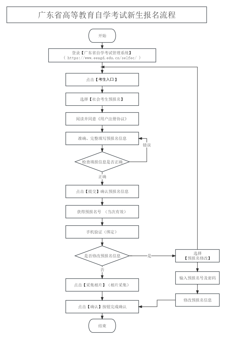
①预报名
在自考报名期间,考生需要进入广东省自学考试管理系统,在网站页面的左侧【考生入口】中进行预报名,获得预报名号后绑定好本人手机号码。
②正式报名
考生可以凭借刚获取预报名号,在广东自考管理系统内通过照片上传验证等程序。完成正式报名并获取广东省自考准考证号。
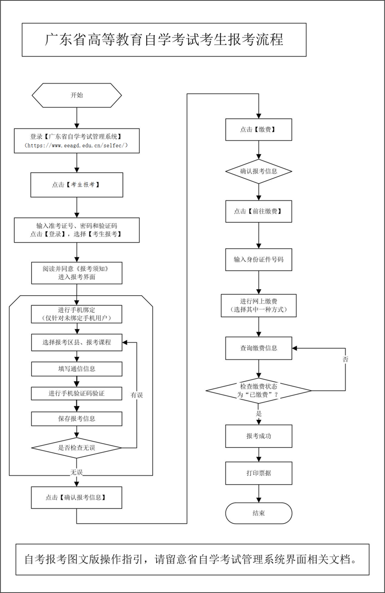
新生和老生都需要通过广东省自学考试管理系统的【考生报考】进行课程报考、考区选择。
考生需要进行广东省自学考试缴费,如果考生的交费状态为“已缴费”则视为报名成功,反之,报名未成功。
2、拿证时间
考试周期: 广东省自考每年开考3次,分别在1月、4月和10月。
报考门数: 每次考试最多可以报考4门课程。
1. 行政管理(专科)拿证时间:
专科段共15门课程。如果学习能力强,每次报满4门且全部通过,理论上最快需要1.5年(3个考期)能考完所有笔试课程。
考虑到《计算机应用基础》有实践考核,以及申请毕业等流程,规划在2年左右拿到专科毕业证是比较合理和普遍的情况。
2. 行政管理(本科)拿证时间:
本科段必考11门 + 选考若干门。同样按每次报考4门计算,理论上最快1.5年可以完成笔试课程。
但是,请注意! 本科段有毕业论文环节,从申请、写作、答辩到出成绩,通常需要半年左右的时间。
因此,本科段从开始到拿到毕业证,规划在2年至2.5年是比较现实和稳妥的。
建议: 不要盲目追求速度,合理分配每次的报考科目(难易结合),确保通过率才是缩短总时间的王道!