常见问题
专业选择
学历方案
导读: 2026下半年考试时间已定:10月24-25日专业调整、教材变动...这份10月避坑指南请收好!一、报名报考时间2026下半年考试时间正式发布,根据广东省教育考试院及各省统考安排,2026年...


| 时间 | 事件 | 具体内容 |
|---|---|---|
| 5月 | 4月自考成绩查询 | 自考成绩查询预计5月下旬 |
| 6月 | 上半年毕业申请上半年学位申请 | 申请时间:预计6月中旬符合条件考生可按规定提交申请 |
| 7月 | 确定专业及院校 | 选专业:热门、难度低、科目少选院校:知名度高、学位申请门槛低 |
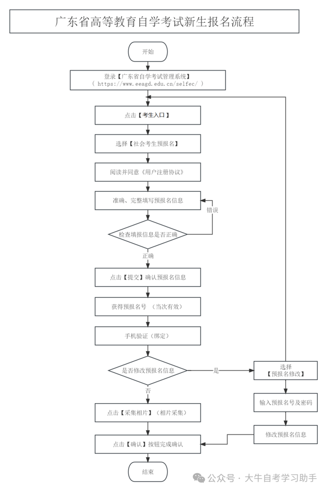
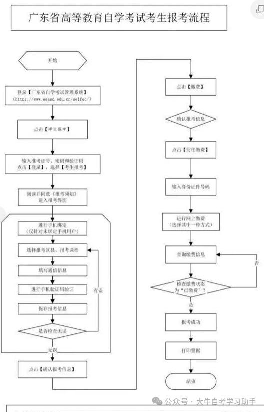
| 8月 | 10月考期报名报考 | 新生报名:预计8月中下旬老生报考:预计9月上旬 |
| 9月 | 10月考期准考证打印 | 打印时间:考前10天 |
| 10月 | 10月自学考试上半年毕业证领取 | 考试时间:10月25日-26日 毕业证领取:预计10月中旬 |
| 11月 | 10月考期成绩查询 1月考期报名报考 | 成绩查询:预计11月下旬1月考期报考:预计11月(10月考期成绩一般会在1月考期报考前公布,方便考生规划下个考期科目) |
| 12月 | 下半年毕业申请 下半年学位申请 | 毕业申请:预计12月中旬 学位申请:预计12月中旬 |

