2026年10月广东自考的报名时间基本确定,
新生对于报名报考的事情还不太熟悉。
今天就整理好报名条件和报考事项
请同学们查收!
一、10月报考条件
1、中华人民共和国公民,以及港澳台同胞、海外侨胞,不受性别、年龄、民族、种族、学历、身体健康状况、居住地等限制,均可根据本人的实际情况报考。
2、遵纪守法、接受改造、积极学习的劳改、劳教人员,经有关部门批准后也可申请报考。
3、报考自考的考生必须具有国家承认的专科学历,包括在校大专生,自考专科学历、成考专科学历或者远程教育的专科学历。
注意:部分自考专业有一定报考要求(如:护理等),请考生报名前仔细查阅指定专业的专业计划设置及报考条件要求。
考生在报名前需选择自己想报考的专业。不同的本科专业可能对应不同的科目,考生在选择时应根据个人兴趣及职业规划来选择合适的专业。
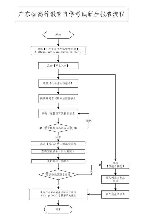
二、报名全流程
Step 1:注册账号
登录广东省自学考试管理系统→ 点击“考生预报名”→填写个人信息→获取预报名号。
注意:证件照需白底免冠,尺寸为480×640像素3。
Step 2:科目报考
登录系统→选择“考生报考”→输入准考证号→选择考区及科目(建议优先报考公共课+1-2门专业课)。
避坑提示:首次报考建议不超过4科,兼顾通过率与效率3。
Step 3:缴费确认
考试费:52元/科(支持微信/支付宝)→缴费成功即锁定考位。
关键动作:务必保存电子凭证,考前10天打印准考证。
注册流程:

三、报考事项
1、报名地点:
自考可以在非户口所在地报考,部分地区需满足一定的条件,需要有居住证或者是相关社保证明
2、首次报考规定:
首次报考自考的新生必须亲自前往报名,不允许他人代办。这一规定是为了确保考试的公正性和防止“冒名替考”现象的发生。
3、考生档案管理:
新考生在首次报名时需要建立考生考籍档案生成专属准考证号
4、专业选择:
考生在选择自考专业时应谨慎考虑,在报名前可以详细了解所在地的主考院校提供的专业及其招生条件,今天小编整理了专业选择几点建议:
①自考生在选择专业时,要充分考虑到社会的需要,以及未来该行业的发展状况,可以选择一些未来就业前景比较好的专业。
②考生在选择自考专业时要有明确的目的,可以从今后就业这个角度出发,选择有利于自身发展前途的专
③结合自己的学习兴趣、爱好,来选择报考自考专业,毕竟有了兴趣,才有学习的动力,才会更加有利于知识的吸收和掌握。
④选择与自己的文化基础难易程度相应的、学习时间长短相宜的自考专业,结合实际客观的选择确保学习的顺利进行。
可以选择与专科专业一致或是相关的专业,因为有些课程是可以免考的。