常见问题
专业选择
学历方案
导读: 一、2026年广东成考报名时间:目前2026年广东成考报名具体时间尚未公布,但预计在9月中旬报考,10月17-18日进行统一考试。近三年的报名时间安排如下:⑴2

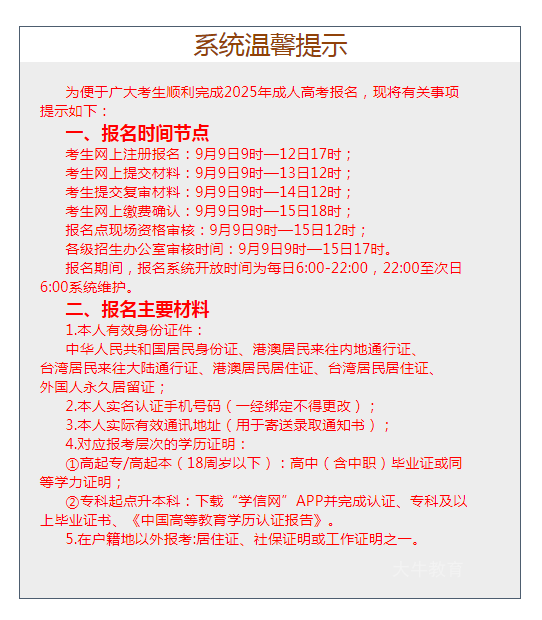
一、2026年广东成考报名时间
目前,2026年广东成考报名具体时间尚未公布,但预计在9月中旬报考,10月17-18日进行统一考试。近三年的报名时间安排如下:⑴2025年报名安排在9月9日-14日,考试安排在10月18-19日;⑵2026年报名安排在9月9日-14日,考试安排在10月19-20日;⑶2023年报名安排在9月14日-20日,考试安排在10月21-22日。
二、2026广东成考报考入口
2026广东成考报考入口为广东省教育考试院成考报名网址(http://www.eeagd.edu.cn/cr),报名开启后,考生可以登录进行报名。在填写个人信息时务必真实有效,错漏信息可能会影响报名审核。广东成考一年只有一次,错过只能等到明年。

三、2026广东成考难考吗
2026广东成考的难度相对较低,不需要报培训班!广东成考全称为成人高等学校招生全国统一考试,考试科目只有语文、数学、英语三门。虽然官方规定只有高中及以上学历才能报考,但实际上题目难度和初中差不多,不要被吓到了!
四、广东成考几年能毕业
广东成考固定学制为2年,只要考生在这两年内按时上课并修够学分,就能如愿毕业。需要注意的是,如果考生平时不具备空闲时间,不建议报考广东成考,因为个别专业是需要到学校上课的。
五、2026广东成考报名条件
2026广东成考报名条件包括:1、年满18周岁;2、报考成考专科的考生应具有高中、中专学历或者具有同等学力;3、报考成考本科的考生应具备大专或等同学历;4、身体健康,生活能自理,不影响所报专业学习;5、报考医学类的,需要拿到对应专业的资格证。
2026年广东成考的具体日期尚未公布,但对参加成考的考生来说,提前了解报名条件、报考入口和难度等信息至关重要。希望各位考生能提前准备好相关材料,做好充分的考前准备,顺利通过考试。如有任何疑问,欢迎在线咨询大牛老师,让您的考试过程更加顺利!