常见问题
专业选择
学历方案
导读: 一、2026年广东成考报名时间及考试安排!2026年广东成考报名时间尚未公布,但预计在9月中旬报考,10月末至11月初进行统一考试。一起来看看近三年的报名时间安

一、2026年广东成考报名时间及考试安排!
2026年广东成考报名时间尚未公布,但预计在9月中旬报考,10月末至11月初进行统一考试。一起来看看近三年的报名时间安排:
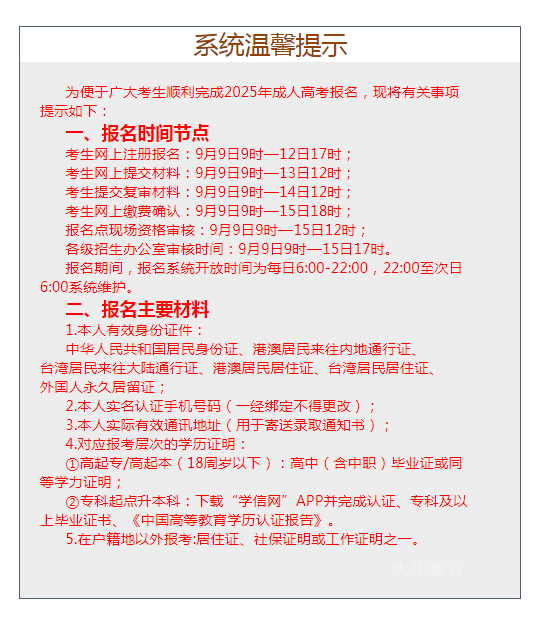
⑴2025年报名安排在9月9日-14日,考试安排在10月18-19日;
⑵2024年报名安排在9月9日-14日,考试安排在10月19-20日;
⑶2023年报名安排在9月14日-20日,考试安排在10月21-22日。
现在距离报名时间还有一段时间,这正是开始提前复习的好时机。建议考生先了解目标学校和专业,并着手进行备考准备。
二、2026年广东成考报名流程
1、进入广东省教育考试院官网;
2、点击网站上方的导航栏【报名报考】;
3、在弹出的窗口中,点击【学生端入口]注册后填写个人信息和报考信息;
4、绑定手机,采集照片,凭报名号与密码登录广东省教育考试院官方小程序,缴纳考试费;
5、采集照片通过后,报考网站会显示自动验证通过,需要立即缴纳考试费,否则会失去考试资格。审核材料不通过的情况需要考生亲自到线下确认。
三、2026年广东成考收费标准
成人高考收费包括两种:一是入学考试费用是111元,缴费成功后弃考不会退费。建议考生在缴费前认真核对个人信息和专业,避免费用缴纳后无法更改。二是院校学费不同,应当以具体院校当年公布的收费标准为准,一般学费在3000元每学年。
四、2026年广东成考报名条件
1、年满18周岁;
2、报考成考专科的考生应具有高中、中专学历或同等学力;
3、身体健康、生活能自理,不影响所报专业学习;
4、报考医学类专业的考生需要拿到对应的资格证。
五、2026年广东成考报考入口
在报考开始后,考生需自行上网登录广东成人高考报名系统(http://www.eeagd.edu.cn/cr)进行网上注册报名。考生需认真阅读《考生守则》,了解相关规定和要求,签署《诚信考试承诺书》,输入个人信息,选择考试地点和报名点,并填报志愿、采集相片、缴费确认报名。每个步骤都涉及细节,考生务必认真对待,按规定提交材料,抢占考位。

2026年广东成考报名时间及考试安排一览,希望对需要提升学历的同学有所帮助。如果有任何问题或疑问,欢迎在线咨询大牛老师,我们将竭诚为您提供指导和帮助。祝愿所有报考成考的考生顺利通过考试,实现自己的教育梦想!