常见问题
专业选择
学历方案
导读: 一、2026年广东成人高考报名时间2026年广东成人高考报名时间尚未公布,但预计在9月中旬开始报考,考试时间为10月17-18日。考生可根据近三年的报名时间安排

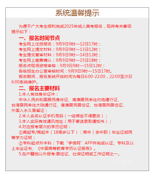
一、2026年广东成人高考报名时间
2026年广东成人高考报名时间尚未公布,但预计在9月中旬开始报考,考试时间为10月17-18日。考生可根据近三年的报名时间安排做好准备。
年份|时间 | 报名时间 | 考试时间 |
2026 |
预计9月中旬 |
预计10月中下旬 |
| 2025 | 9月9日-15日 | 10月18-19日 |
2024 |
9月9-14日 |
10月19-20日 |
2023 |
9月14日-20日 |
10月21-22日 |
2022 |
9月15-21日 |
11月5—6日 |
2021 |
9月11—17日 |
10月23—24日 |
【注】成人高考一年一次,具体报考公告会在每年8月底公布。 | ||
二、广东成人高考报名条件
2026年广东成人高考报名条件包括:
1、年满18周岁;
2、报考成考专科的考生应具有高中、中专学历或者具有同等学力;
3、报考成考本科的考生应具备大专或等同学历;
4、身体健康,生活能自理,不影响所报专业学习。
5、报考医学类的,需要拿到对应专业的资格证。
三、2026年广东成人高考报考入口
考生需在报考开始后登录广东成人高考报名系统(http://www.eeagd.edu.cn/cr)址进行网上注册报名,认真阅读《考生守则》,签订《诚信考试承诺书》,填写个人信息和志愿,并缴纳报名费确保成功报名。

四、广东成人高考收费政策
广东成人高考收费包括入学考试费用和院校学费,入学考试费用为111元,缴费成功后不退费,院校学费根据具体学校收费标准确定,一般在3000元每学年。
五、2026年广东成人高考报名流程
1、注册:登录报名系统(广东成人高考报名系统(http://www.eeagd.edu.cn/cr))后,阅读报考须知,点击“我第一次注册”,并录入基本信息,且获取预报名号。
2、填报:通过预报名号二次登录报名系统,录入报考信息、上传居住证附件、填报志愿等,相关附件上传后,审核并进行相片采集。
3、获取考位:点击“采集相片”,进行人脸验证,成功后即可获取考位。
4、缴费确认报名:在审核截止前,查看附件审核状态,通过后缴费即可。
温馨提示:
①各地考位有限,额满截止。
②逾期未缴费,本轮报名失效。
③户籍地和居住地考位额满,可跨市报名,但要符合当地居住证明。
2026年广东成人高考专业选择广泛,热门专业包括行政管理、市场营销、护理学、视觉传达设计、会计学、工商管理等。考生可根据个人兴趣和就业需求选择适合的专业,备考成人高考,提升学历。愿考生们通过本文全面了解2026年广东成人高考报名及相关政策,加油!