常见问题
专业选择
学历方案
导读: 导语:广东自考大专作为非全日制学历,虽然含金量不及全日制大专,但却是所有非全日制大专中最具含金量的一个。本文将为需要提升学历的同学提供广东自考大专的报名实操指南
广东自考大专作为非全日制学历,虽然含金量不及全日制大专,但却是所有非全日制大专中最具含金量的一个。本文将为需要提升学历的同学提供广东自考大专的报名实操指南,帮助他们更好地了解报名流程、专业选择、费用情况等信息,希望能够让考生们有所收获,引导他们在线咨询大牛老师。

一、广东自考大专有含金量吗?
广东自考大专属于非全日制学历,虽然含金量不及全日制的大专,但其已经是所有非全日制大专中最具含金量的一个了。自考大专具备全日制大专相同的法律效力,能用于考公、继续教育、就业、晋升、考研等方面。
二、广东自考大专报名入口
广东自考大专的报名通过广东省自学考试管理系统(网址:www.eeagd.edu.cn/selfec/)进行,报名入口统一设置在广东教育考试院-自学考试栏目。考生需提前注册账号预报名,并按照系统提示填写个人信息,选择报考科目等。

三、广东自考大专能选什么专业
据最新消息,广东自考大专可选专科22个,具体专业表详见官网。
广东自考大专所有专业一览表 | ||
专业代码 |
专业名称 |
主考院校 |
540301 |
建筑工程技术 |
华南理工大学 |
610201 |
计算机应用技术 |
广东财经大学、广东外语外贸大学 |
630201 |
金融管理 |
华南师范大学、广东财经大学、广东外语外贸大学、深圳大学、暨南大学、华南农业大学、华南理工大学 |
630302 |
会计 |
暨南大学、广东金融学院 |
630501 |
国际贸易实务 |
广东财经大学、广东外语外贸大学、深圳大学 |
630601 |
工商企业管理 |
深圳大学、暨南大学、广东财经大学 |
630602 |
商务管理 |
华南师范大学、广东财经大学、广东外语外贸大学、深圳大学、暨南大学、华南农业大学 |
630701 |
市场营销 |
深圳大学、暨南大学、广东财经大学 |
630801 |
电子商务 |
华南理工大学、暨南大学、广东财经大学、广东外语外贸大学 |
640101 |
旅游管理 |
广东外语外贸大学、暨南大学、广东财经大学 |
650102 |
视觉传播设计与制作 |
华南师范大学、华南农业大学、广州美术学院 |
650103 |
广告设计与制作 |
深圳大学 |
650111 |
环境艺术设计 |
华南农业大学、华南师范大学、广州美术学院 |
650120 |
动漫设计 |
华南师范大学、广州美术学院 |
670102K |
学前教育 |
华南师范大学、广东省外语艺术职业学院 |
670202 |
商务英语 |
广东财经大学、广东外语外贸大学 |
670206 |
应用日语 |
广东外语外贸大学、华南师范大学 |
670301 |
文秘 |
广东外语外贸大学 |
680503 |
法律事务 |
暨南大学、华南师范大学、广东财经大学 |
690202 |
人力资源管理 |
华南师范大学 |
690206 |
行政管理 |
华南农业大学、广东财经大学、华南师范大学 |
【注】上表更新时间为2025年8月22日 | ||
四、广东自考大专需要考哪些科目
广东自考大专科目一般会在12-15门左右,包括公共课、专业课、实践课、选考、加考课四大类。公共课和专业课为必考科目,选考课和加考科目数量较少。
1.公共课通常为2-5门必考科目,如《思想道德修养与法律基础》、《毛泽东思想和中国特色社会主义理论体系概论》、《大学语文》、《计算机应用基础》等。
2.专业课一般为7-10门必考科目,由主考学校根据专业要求设置。
3.选考课和加考,会在1-4门左右。
4.实践课为1门必考科目。
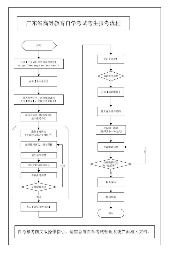
五、广东自考大专报名流程
根据官方指引,广东自考大专的报名流程为:登录广东省自学考试管理系统-考生入口-考生预报名-填报个人信息-获取预报名号-相片采集-获取准考证号-考生报考-输入准考号登录-选考区报课程-缴费。
⑴预报名环节:登录官网-【考生入口】-【考生预报名】-填报个人信息-获取预报名号-相片采集-获取准考证号;
⑵报考环节:登录官网-【考生报考】-输入准考号登录-选考区报课程-缴费。
①新生报名流程

②老生报名流程

通过本文的介绍,相信广东自考大专的报名实操指南已经为需要提升学历的同学提供了帮助。希望考生们能够根据本文的指导,顺利完成广东自考大专的报名手续,为自己的学历提升之路打下坚实的基础。如有更多疑问,欢迎在线咨询大牛老师,祝愿广东自考大专考生们考试顺利!