常见问题
专业选择
学历方案
导读: 导语:对于想要提升学历的同学来说,2026年4月广东自考本科是一个很好的选择。在这里,我们将详细解释报名条件,让大家更清楚地了解所需要的要求。一、学历、年龄、户
对于想要提升学历的同学来说,2026年4月广东自考本科是一个很好的选择。在这里,我们将详细解释报名条件,让大家更清楚地了解所需要的要求。

一、学历、年龄、户籍等限制
2026年4月广东自考本科报名条件并不限制性别、年龄、民族、种族和已受教育程度。只要是在广东省市居住和工作的中华人民共和国公民(包括港澳台居民)、海外侨胞及外籍人士,均可参加自学考试。这为更多有意愿提升学历的人群提供了机会。
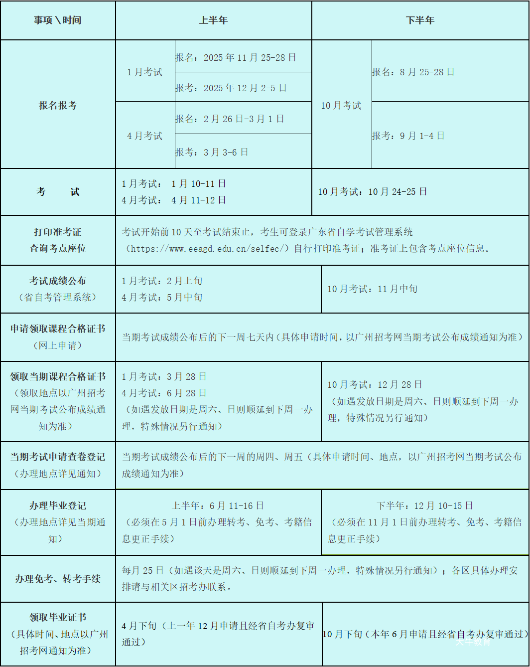
二、拿证时间及报名流程
一般而言,自考本科需要2-2.5年时间。每次考试的科目数量最多为四个,每年最多可报名参加12门课程的考试。报名流程包括预报名和报考两个环节,需要注意按时完成相关步骤,确保顺利参加考试。
⑴预报名环节:登录官网-【考生入口】-【考生预报名】-填报个人信息-获取预报名号-相片采集-获取准考证号;
⑵报考环节:登录官网-【考生报考】-输入准考号登录-选考区报课程-缴费。
①新生报名流程

②老生报名流程

三、报名专业如何选择
不同需求的同学可以选择不同的专业。以拿证为目的的同学可以选择网络与新媒体、汉语言文学、行政管理等专业;以就业为目的的同学可以选择工商管理、会计、市场营销等;以考公考编为目的的同学可以选择行政管理、汉语言、法学等专业。合适的专业选择能够增加考取成功的可能性。
四、报名时间安排
根据了解,今年广东省4月自学考试的日程安排如下:新生预报名时间为2月26日至3月1日,正式报名时间为3月3日至6日,考试时间为4月11日至12日。考生需要按照规定时间完成相关报名手续,以免错过报考机会。

通过本文的介绍,相信大家对2026年4月广东自考本科的报名条件有了更清晰的理解。如果还有任何疑问或需要进一步指导,建议大家在线咨询专业的大牛老师,获取更多有针对性的建议和指导。
参加2026年4月广东自考本科是一个提升学历的好机会,希望通过本文的介绍能够让考生们有所收获,更好地准备报名参加考试,实现自己的学业目标。