常见问题
专业选择
学历方案
导读: 导语:2026年广东自考即将开启,考生们纷纷关注考试时间安排。下面我们一起来详细了解2026年广东自考考试时间安排及报名条件吧。一、2026年广东自考时间安排2
2026年广东自考即将开启,考生们纷纷关注考试时间安排。下面我们一起来详细了解2026年广东自考考试时间安排及报名条件吧。

一、2026年广东自考时间安排
2026年广东自考考试一年有三个考期,分别是1月10、11日;4月11、12日;10月24、25日。考前两个月会集中在广东省自学考试管理系统进行报考。以下是距离最近的1月考期报名时间安排表:
1. 新生预报名时间:2月25日10:00至2月28日12:00
2. 正式报名时间:2月25日10:00至2月28日17:00
3. 考生报考时间:3月4日14:00至3月7日17:00
4. 缴费时间:3月5日10:00至3月8日17:00
5. 考试时间(今年的):2026年4月11-12日
二、报名条件
凡在广东省居住和工作的中华人民共和国公民,不受性别、年龄、民族、种族和已受教育程度的限制,均可参加广东省自学考试。港澳和台湾同胞、海外侨胞及外籍人士也可按规定参加自学考试。
三、自学自考通过率
2026年广东自考的通过率大约在30%左右。参加自考需要投入大量的时间和精力,难度来源于学习方法和自制力,对时间的管理也很重要。报班学习的费用大约在10000-20000元左右,对于报班还是自学的选择,建议考生自主决定。
四、适合报考自考的人群
参与自考的人群通常更年轻,渴望提升自己,自考学历的含金量和社会认可度更高。适合那些不担心学制长度,注重学历质量和取证速度的人群。自考适合高考失利、在校学生、实习期或刚刚毕业的大专生、教师等职业人群。
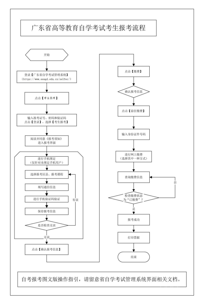
五、2026年4月自考报名流程
⑴预报名环节:登录官网-【考生入口】-【考生预报名】-填报个人信息-获取预报名号-相片采集-获取准考证号;
⑵报考环节:登录官网-【考生报考】-输入准考号登录-选考区报课程-缴费。
①新生报名流程

②老生报名流程

希望以上信息能帮助即将参加2026年广东自考的考生们。如有任何疑问或需要进一步咨询,请及时联系大牛老师。祝各位考生取得优异成绩!