常见问题
专业选择
学历方案
导读: 4月自考于4月11-12日开始很多同学不会去答题今天给大家分享自考考试答题技巧有需要的同学,赶紧码住一、考试安排1.自考考试时间考试时间:4月11-12日准考证打印时间:4月1日起...
4月自考于4月11-12日开始
很多同学不会去答题
今天给大家分享自考考试答题技巧
有需要的同学,赶紧码住
一、考试安排
1.自考考试时间
考试时间:4月11-12日
准考证打印时间:4月1日起
准考证打印入口:广东省自学考试管理系统:https://www.eeagd.edu.cn/selfec/
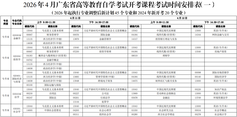
2.开考课程
(2026年起执行专业调整后新计划45个专业和2024年新开考20个专业)

(2026年起仅调整专业代码、专业名称,暂不调整专业考试计划专业)

二、答题技巧
01、选择题
第一印象法则:
在答题时,相信自己的第一记忆,可以瞬间准确地把答案找出来,没有确定把握的时候不要改变答案,否则越改越错。
排除法:
首先排除选项中最明显的错误,然后把接近正确答案的备选项留下,根据自己对知识点的记忆,逐一否定,最终选定正确答案。
关键词记忆法:
用于多选题,需要考生考前多刷题,积累正确答案的关键词。
02、填空题
填空题侧重于对考生知识记忆的考查,出题方向往往是教材中最基本的知识、概念或原理。填空题要求考生直接给出唯一正确答案,答错一个字都不能得分,对考生的要求比较严格。
所以复习填空题时,要对教材中重点知识准确的记忆,掌握知识点中的核心关键词。
03、名词解释题
名词解释题一般针对学科中的概念、专业名词进行命题,考核考生识记、理解能力。答题要简明、概括,突出重点。
04、简答题
答题时既不能像名词解释那么简练,也不要像论述题一样长篇大论。答案要有层次,列出要点,并简要扩展。对于题目中考察的知识点,要按照1、2、3、4的书写形式进行作答,答案的语句表达都用同一种形式,只写重点,不需要再去展开说明。
05、论述题
论述题一般从体现考试大纲重点内容和基本问题的角度来命题,考查考生分析、解决实际问题的能力及综合应用能力。考生在答题时要仔细审题,列出答案要点,然后对要点逐一展开论述。
三、考前如何临时抱佛脚
自考考前一周应以巩固为主,避免盲目刷题。
首先,梳理重点知识,回顾教材中的核心概念、公式和高频考点,可通过思维导图或笔记进行系统整理。
其次,针对薄弱环节进行强化练习,选择历年真题查漏补缺,分析错题原因,避免重复犯错。
同时,保持适度练习,控制节奏,不宜过度疲劳。作息要规律,保证充足睡眠,提高学习效率
此外,可进行模拟考试,熟悉题型与时间分配,增强临场应对能力。
最后,调整心态,保持自信与平稳情绪,以最佳状态迎接考试。