常见问题
专业选择
学历方案
导读: 2026年4月广东自考将于4月11-12日举行,目前距离考试仅剩下最后4天时间了。那么本次考试科目时间怎么安排的,备考应该从哪里入手?今天就带大家详细聊聊这些重点,接着往下看!广...
2026年4月广东自考将于4月11-12日举行,目前距离考试仅剩下最后4天时间了。那么本次考试科目时间怎么安排的,备考应该从哪里入手?今天就带大家详细聊聊这些重点,接着往下看!
广东省自考考试安排
(一)时间安排
考试时间:4月11-12日
准考证打印时间:4月1日起
1、准考证打印入口:广东省自学考试管理系统:https://www.eeagd.edu.cn/selfec/
如果对自考报名时间、报考流程、考试安排、专业介绍、院校选择、报考费用、考试复习等问题,可以识别下方二维码向在线老师咨询!
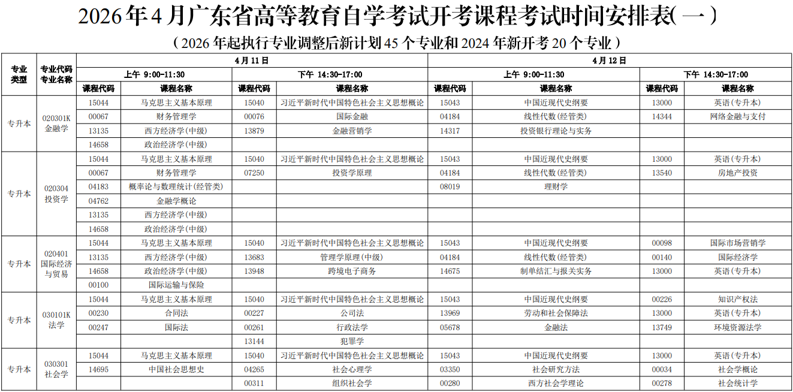
各专业开考课程具体时间安排详见
(2026年起执行专业调整后新计划45个专业和2024年新开考20个专业)

(2026年起仅调整专业代码、专业名称,暂不调整专业考试计划专业)

考前如何临时抱佛脚
自考考前一周应以巩固为主,避免盲目刷题。
首先,梳理重点知识,回顾教材中的核心概念、公式和高频考点,可通过思维导图或笔记进行系统整理。
其次,针对薄弱环节进行强化练习,选择历年真题查漏补缺,分析错题原因,避免重复犯错。
同时,保持适度练习,控制节奏,不宜过度疲劳。作息要规律,保证充足睡眠,提高学习效率
此外,可进行模拟考试,熟悉题型与时间分配,增强临场应对能力。
最后,调整心态,保持自信与平稳情绪,以最佳状态迎接考试。