广东省2026年10月高等教育自学考试于在2026年10月24日至25日举行,报名报考及缴费工作预计在2026年8月25日至9月2日进行。
一、新生办理准考证安排
【没有办理过广东省自考准考证号的考生】
新生信息采集:11月25日10:00至11月28日12:00
生成准考证号:11月25日10:00至11月28日17:00
【已办理过广东省自考准考证号的考生】
报考时间:12月2日14:00至12月5日17:00
缴费时间:12月3日10:00至12月6日17:00
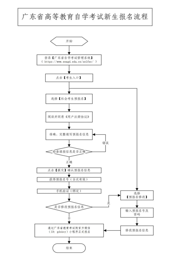
新生注册报名流程图:

二、10月报考流程
01报考网址:
考生登录广东省自学考试系统进行报考https://www.eeagd.edu.cn/selfec/

02确定报考科目名称和代码:
报考时会依据专业的代码和科目名进行选择。
考生务必提前记好自己所报专业计划,明确要报考的科目,
准备好科目代码和全名。这样在报考时,能准确无误地选择科目,避免影响考试计划等。
03提前登录账号:
2026年1月考期在12月2日开始报名
老师建议考生至少提前10-15分钟打开电脑,在报名网页处等待。
如果遇到系统卡顿,不要慌张,因为报考人数过多是常见原因。此时可以先稍作等待,或者尝试刷新页面。
04确定考区:
确定考区:在报考过程中。考生应提前考虑好要选择的区县,这样在选择考区时就不会犹豫不决,从而错过最佳时机。
准备备选方案:由于考区名额有限,心仪的考区可能很快被选完。考生可以提前准备好备选方案,一旦首选考区没有名额了,还有第二选择,确保能够顺利报考。
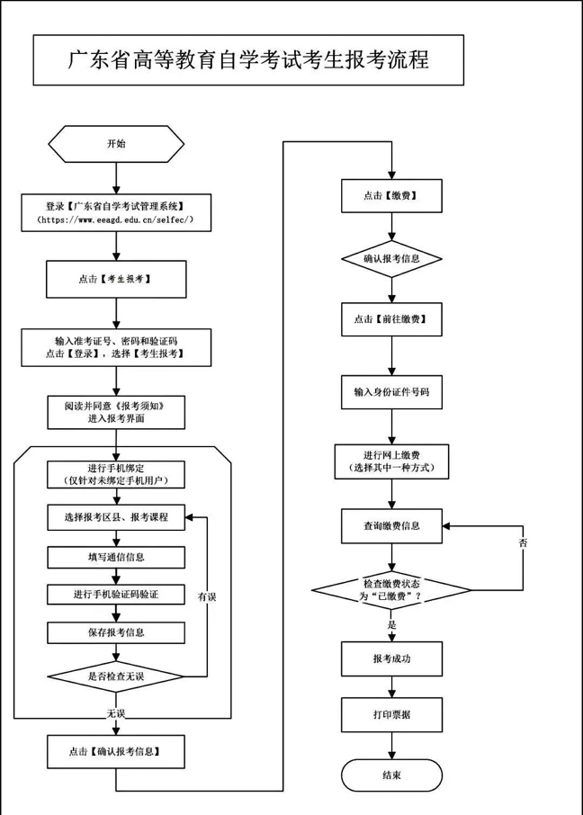
05广东自考报考流程图:

三、10月开考课程
(2026年起执行专业调整后新计划45个专业和2024年新开考20个专业)


(2026年起仅调整专业代码、专业名称,暂不调整专业考试计划专业)