本文将为大家详细梳理
深圳自考的报名时间、流程和开考课程,
帮助大家少走弯路,顺利备考。
一、2026年10月报考时间

考试时间安排
考试时间:10月24、25日
报名时间
2026年10月自考报名时间暂未正式公布,报名预计在8月下旬开始,报考在9月上旬开始
报名条件
凡在广东省居住和工作的中华人民共和国公民,不受性别、年龄、民族、种族和已受教育程度的限制,均可报名。
报考网址:
https://www.eeagd.edu.cn/selfec/

二、报名流程
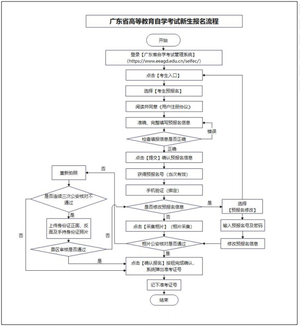
1.新生报名
预报名:
登录广东省自学考试管理系统
[https://www.eeagd.edu.cn/selfec/],通过【考生入口】进行预报名。
录入个人信息并设置密码,获取预报名号。
完成手机绑定及照片采集(照片用于毕业证照比对等业务)。
正式报名:
凭预报名号在规定时间内完成正式报名,获取准考证号。

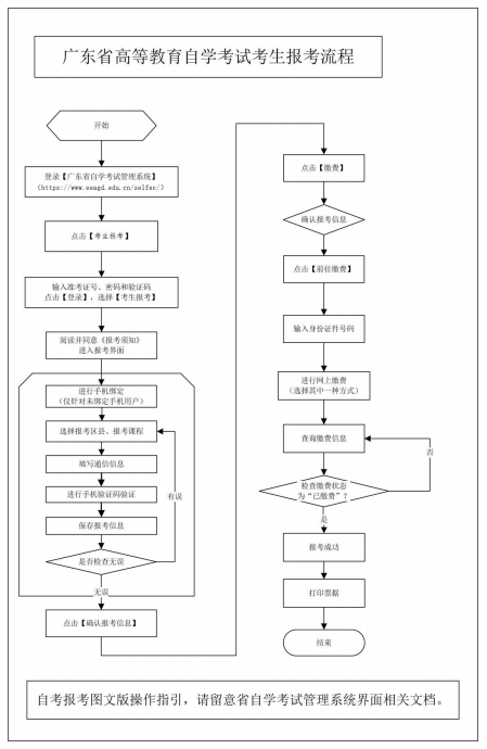
2. 老考生报考
登录广东省自学考试管理系统,通过【考生报考】通道选择课程并缴费。
每次考试只能选择一个考区,最多报考4门课程。
缴费后需再次登录系统确认缴费状态为“已缴费”。

三、10月开考课程
(2026年起执行专业调整后新计划45个专业和2024年新开考20个专业)


(2026年起仅调整专业代码、专业名称,暂不调整专业考试计划专业)
