2026年10月广东自考考试时间已正式确定。对于准备报考的考生来说,提前了解完整的报名流程至关重要。尤其是新生,需先完成预报名,才能进入正式报考环节。
本指南将为你系统梳理报名时间安排、具体流程及关键注意事项,帮助你高效完成报名,顺利备考不踩坑。
一、广东10月自考时间安排

广东10月自学考试时间为:10月24-25日,报名时间暂未正式官宣,根据广州市自学考试常规工作时间安排表,预计在8月下旬开始报名报考。
报名条件:
凡在我省居住和工作的中华人民共和国公民,不受性别、年龄、民族、种族和已受教育程度的限制,均可参加我省自学考试。申请自考本科毕业时必须提供具有国家承认学历的国民教育系列专科及以上毕业证书。
报名网址:
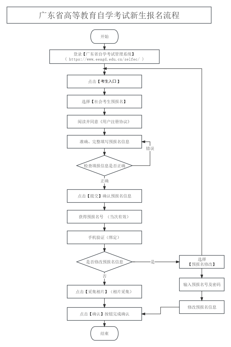
https://www.eeagd.edu.cn/selfec/

开考课程时间安排:
(2026年起执行专业调整后新计划45个专业和2024年新开考20个专业)


二、新生自考须知
新生报名分为两个主要步骤:预报名和正式报名。
预报名:
需要提前在网上按要求填写相关报名信息,并完成预报名和绑定手机号码。
正式报名:
线上采集相片并报名确认获得准考证号。
广东自考新生预报名流程图:

(1)选择适合的专业和院校
广东自考提供了多个专业和院校供选择,因此专业选择至关重要。选择不当可能会影响毕业和获证时间。自考院校均为省内知名院校。
自考专业推荐:
行政管理、人力资源管理、工商管理、汉语言文学、学前教育、视觉传达设计等。
自考院校包括:
暨南大学、深圳大学、华南师范大学、华南农业大学、华南理工大学、广东财经大学、广东外语外贸大学、广东工业大学、南方医科大学、广东技术师范大学、汕头大学。
(2)了解自考时间
广东自考每年举行三次,分别在1月、4月和10月。每次考试最多可报考四门科目。考生合格后通过所有专业科目考试后可申请毕业,没有时间限制。拿证后的学历可以在学信网上查询,最快1.5年考完。
(3)了解自考费用
广东自考的费用包括报考费和学习费。
报考费用:
①笔试科目报考费:每科目52元;
②实践考核报考费:每科目150元;
③毕业论文报考费:每次270元;
注意:考试不及格,下次补考要重新缴费。
学习费用:
①自学:购买教材和资料的费用几百元,学习难度较大。
②报班:报班费用在3,000至5,000元之间,学习难度低,通过考试和获证速度快。