常见问题
专业选择
学历方案
导读: 导语:2026年广东专科升本科是很多需要提升学历的同学的选择之一。在选择报考专业时,有很多值得考虑的因素。本文将为您详细解读2026年广东专科升本科专业报考指南
2026年广东专科升本科是很多需要提升学历的同学的选择之一。在选择报考专业时,有很多值得考虑的因素。本文将为您详细解读2026年广东专科升本科专业报考指南,为即将参加自考的考生们提供参考,希望能够帮助大家更好地规划自己的学习和发展方向。

一、2026年广东专科升本科专业推荐及选择策略
2026年广东专科升本科专业报考指南中推荐的专业包括以拿证为目的、以就业为目的、以学习专业技术为主、以考公考编为目的四类专业,对于需要提升学历的同学来说是很好的选择方向。在选择专业时,可根据自己的兴趣爱好、职业规划和个人实际情况进行考虑,做出最适合自己的选择。
⑴以拿证为目的专业的推荐:网络与新媒体、汉语言文学、行政管理、人力资源管理、学前教育、小学教育。
⑵以就业为目的专业的推荐:网络与新媒体、工商管理、会计、市场营销、行政管理、工程造价、工程管理。
⑶以学习技术为主的专业推荐:工程造价、计算机科学与技术、护理、药学、信息管理与信息系统。
⑷以考公考编为目的专业的推荐: 行政管理、人力资源管理、汉语言、法学、小学教育、会计、学前教育
二、2026年广东专科升本科自考科目及难度
自考通过率统计显示,自考考试的通过率在30%左右,说明自考确实具有一定挑战性。参加自考需要投入大量的时间和精力,同时对自学能力和自制力有很高的要求。自考科目一般涵盖专业基础知识、实践技能、语言能力、学科综合素质和专业实践等方面,考生需充分准备,合理安排学习时间,做到有条不紊,才能顺利通过考试。
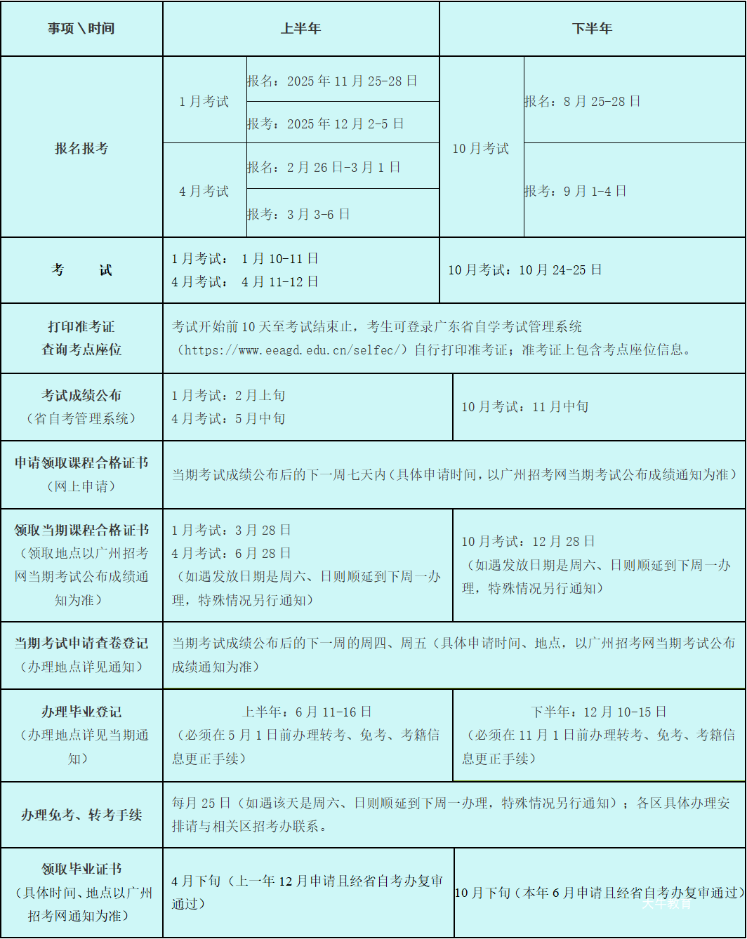
三、2026年广东专科升本科自考报名时间及地点
2026年广东专科升本科自考的报名时间一年四次,分别在1月、4月、7月和10月举行,具体考试时间需参照广东自考办的安排。不同地区的自考报名入口也不尽相同,广东省的报名入口为广东省自学考试管理系统,需要考生根据自己所在地区的规定选择合适的报名入口,以免造成不必要的困扰。

四、2026年广东专科升本科自考备考建议
在备考自考过程中,建议考生根据自己的实际情况有针对性地制定学习计划,合理安排学习时间,有重点地复习重要知识点,多做真题练习,加强对专业知识的掌握。同时可以借助教辅资料和线上课程进行辅导,提升备考效率。如果遇到问题,可以及时在线咨询大牛老师,寻求帮助和指导。
五、2026年广东专科升本科自考总结
2026年广东专科升本科自考是一个提升学历、拓宽知识视野、提高职业素养的机会。在选择报考专业、制定备考计划、参加考试及评估成绩等方面,考生都需认真对待,做好充分的准备。希望本文所提供的指南能够帮助各位参加自考的考生们取得理想的成绩,实现自己的学业目标。祝各位考生顺利通过考试,为自己的未来铺平道路。