常见问题
专业选择
学历方案
导读: 导语:2026年4月广东自考本科即将开始报名,对于需要提升学历的同学来说,选择适合自己的专业是至关重要的。本文将为大家详细介绍2026年4月广东自考本科的报名专

2026年4月广东自考本科即将开始报名,对于需要提升学历的同学来说,选择适合自己的专业是至关重要的。本文将为大家详细介绍2026年4月广东自考本科的报名专业选择、报名时间、报考条件、考试科目以及报名入口等信息,希望能让考生们有所收获,引导他们在线咨询大牛老师。
一、2026年4月广东自考本科报名专业怎么选:不同需求
根据2026年4月广东自考本科官方通知,推荐的专业有网络与新媒体、汉语言文学、行政管理、人力资源管理、学前教育、小学教育等。根据不同的需求,有不同推荐:
- 以拿证为目的专业的推荐:网络与新媒体、汉语言文学、行政管理等
- 以就业为目的专业的推荐:网络与新媒体、工商管理、会计、市场营销等
- 以学习技术为主的专业推荐:工程造价、计算机科学与技术、护理、药学等
- 以考公考编为目的的专业推荐:行政管理、人力资源管理、汉语言、法学等
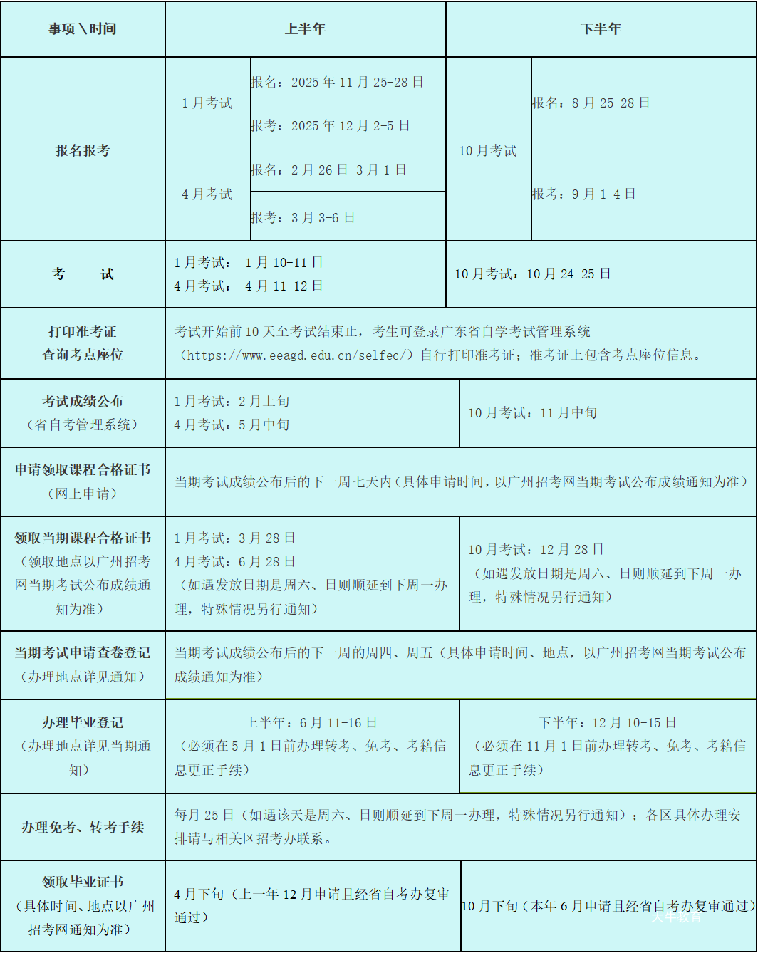
二、2026年4月广东自考本科报名时间
根据官方通知,广东自考每年考三次,报名时间分别是11月、2月、8月。1月自考报名已经结束,目前想要报考的请留意2026年4月考期。具体时间安排如下:
- 新生预报名时间:2月25日10:00至2月28日12:00
- 正式报名时间:2月25日10:00至2月28日17:00
- 考生报考时间:3月4日14:00至3月7日17:00
- 缴费时间:3月5日10:00至3月8日17:00
- 考试时间:2026年4月11-12日

三、广东自考本科报名条件
2026年4月广东自考本科的报名条件包括:
- 学历要求:无前置学历要求,任何学历背景的考生都可报考,但不包括初高中在校生
- 年龄要求:一般没有年龄限制,但未满18周岁的考生需得到监护人的同意
- 户籍要求:不限户籍,全国考生均可报考
四、广东自考本科需要考哪些科目
广东自考本科科目一般会在13-18门左右,包括公共课、专业课、实践课、选考四大类:
- 公共课通常为2-5门必考科目,如《中国近现代史纲要》、《马克思主义基本原理概论》、《英语(二)》等
- 专业课一般为7-10门必考科目,由主考学校根据专业要求设置
- 选考课会在1-4门左右
- 实践课为1门必考科目
五、广东自考本科报名入口
考生可以通过广东省教育考试院进行在线报名,报名入口将于2026年11月25日准时开放。报名链接如下:
广东省自学考试管理系统 (网址:www.eeagd.edu.cn/selfec/)

希望通过本文的介绍,2026年4月广东自考本科的考生们能有所收获,更好地选择专业、了解报名时间和报名条件、熟悉考试科目,为自己的备考工作提供参考。如有更多疑问,欢迎在线咨询大牛老师,一起为自己的未来努力!